Search icon CANCEL
Subscription
0
Cart icon
Your Cart (0 item)
Close icon
You have no products in your basket yet
Save more on your purchases! discount-offer-chevron-icon
Savings automatically calculated. No voucher code required.
Arrow left icon
Explore Products
Best Sellers
New Releases
Books
Videos
Audiobooks
Learning Hub
Newsletter Hub
Free Learning
Arrow right icon
timer SALE ENDS IN
0 Days
:
00 Hours
:
00 Minutes
:
00 Seconds
Mastering Python Scientific Computing
Mastering Python Scientific Computing

Mastering Python Scientific Computing: A complete guide for Python programmers to master scientific computing using Python APIs and tools

eBook
$9.99 $35.99
Paperback
$43.99
Subscription
Free Trial
Renews at $19.99p/m

What do you get with Print?

Product feature icon Instant access to your digital copy whilst your Print order is Shipped
Product feature icon Paperback book shipped to your preferred address
Product feature icon Redeem a companion digital copy on all Print orders
Product feature icon Access this title in our online reader with advanced features
Product feature icon DRM FREE - Read whenever, wherever and however you want
Modal Close icon
Payment Processing...
tick Completed

Shipping Address

Billing Address

Shipping Methods
Table of content icon View table of contents Preview book icon Preview Book

Mastering Python Scientific Computing

Chapter 1. The Landscape of Scientific Computing – and Why Python?

Using computerized mathematical modeling and numerical analysis techniques to analyze and solve problems in the science and engineering domains is called scientific computing. Scientific problems include problems from various branches of science, such as earth science, space science, social science, life science, physical science, and formal science. These branches cover almost all the science domains that exist, from traditional science to modern engineering science, such as computer science. Engineering problems include problems from civil and electrical to (the latest) biomedical engineering.

In this chapter, we will cover the following topics:

  • Fundamentals of scientific computing
  • The flow of the scientific computation process
  • Examples from scientific and engineering domains
  • The strategy to solve complex problems
  • Approximation, errors, and related terms
  • Concepts of error analysis
  • Computer arithmetic and floating-point numbers
  • A background of Python
  • Why choose Python for scientific computing?

Mathematical modeling refers to modeling activity that involves mathematical terms to represent the behavior of devices, objects, phenomena, and concepts. Generally, it helps in better understanding of the behavior or observations of a concept, a device, or objects. It may help explain the observation and possibly prediction of some future behavior, or results that are yet to be observed or measured. Numerical analysis is an area of computer science and mathematics that designs, analyzes, and finally implements algorithms to numerically solve problems of natural sciences (for example, physics, biology, and earth science), social sciences (for example, economics, psychology, sociology, and political science), engineering, medicine, and business. There is a package and workflow named Python Dynamics (PyDy) that is used to study multibody dynamics. It is a workflow and a software package developed on top of the SymPy mechanics package. PyDy extends SymPy and facilitates the simulation of multibody dynamics.

Definition of scientific computing

Scientific computing can also be called computational science or scientific computation. It is mainly the idea of development of mathematical models, use of quantitative analysis techniques, and use of computers for solving scientific problems.

 

"Scientific computing is the collection of tools, techniques and theories required to solve on a computer the mathematical models of problems in science and engineering."

 
 --Gene H. Golub and James M. Ortega

In simple words, scientific computing can be described as an interdisciplinary field, as presented in the following diagram:

Definition of scientific computing

Scientific computing as an interdisciplinary field

Scientific computing requires knowledge of the subject of the underlying problem to be solved (generally, it will be a problem from a science or engineering domain), a mathematical modeling capability with a sound idea of various numerical analysis techniques, and finally its efficient and high-performance implementation using computing techniques. It also requires application of computers; various peripherals, including networking devices, storage units, processing units, and mathematical and numerical analysis software; programming languages; and any database along with a good knowledge of the problem domain. The use of computation and related technologies has enabled newer applications, and scientists can infer new knowledge from existing data and processes.

In terms of computer science, scientific computing can be considered a numerical simulation of a mathematical model and domain data/information. The objective behind a simulation depends on the domain of the application under simulation. The objective can be to understand the cause behind an event, reconstruct a specific situation, optimize the process, or predict the occurrence of an event. There are several situations where numerical simulation is the only choice, or the best choice. There are some phenomena or situations where performing experiments is almost impossible, for example, climate research, astrophysics, and weather forecasts. In some other situations, actual experiments are not preferable, for example, to check the stability or strength of some material or product. Some experiments are very costly in terms of time/economy, such as car crashes or life science experiments. In such scenarios, scientific computing helps users analyze and solve problems without spending much time or cost.

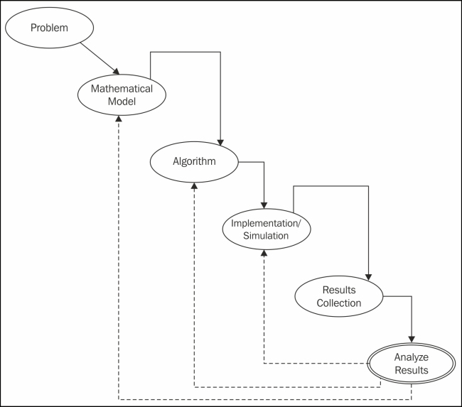
A simple flow of the scientific computation process

A simple flow diagram of computation for a scientific application is depicted in the next diagram. The first step is to design a mathematical model for the problem under consideration. After the formulation of the mathematical model, the next step is to develop its algorithm. This algorithm is then implemented using a suitable programming language and an appropriate implementation framework. Selecting the programming language is a crucial decision that depends on the performance and processing requirements of the application. Another close decision is to finalize the framework to be used for the implementation. After deciding on the language and framework, the algorithm is implemented and sample simulations are performed. The results obtained from simulations are then analyzed for performance and correctness. If the result or performance of the implementation is not as per expectations, its causes should be determined. Then we need to go back to either reformulate the mathematical model, or redesign the algorithm or its implementation and again select the language and the framework.

A mathematical model is expressed by a set of suitable equations that describe most problems to the right extent of details. The algorithm represents the solution process in individual steps, and these will be implemented using a suitable programming language or scripting.

After implementation, there is an important step to perform—the simulation run of the implemented code. This involves designing the experimentation infrastructure, preparing or arranging the data/situation for simulation, preparing the scenario to simulate, and much more.

After completing a simulation run, result collection and its presentation are desired for the next step to analyze the results so as to test the validity of the simulation. If the results are not as they are expected, then this may require going back to one of the previous steps of the process to correct and repeat them. This situation is represented in the following figure in the form of dashed lines going back to some previous steps. If everything goes ahead perfectly, then the analysis will be the last step of the workflow, which is represented by double lines in this diagram:

A simple flow of the scientific computation process

Various steps in a scientific computing workflow

The design and analysis of algorithms that solves any mathematical problem, specifically about science and engineering, is known as numerical analysis, and nowadays it is also called scientific computing. In scientific computing, the problems under consideration mainly deal with continuous values rather than discrete values. The latter are dealt with in other computer science problems. Generally saying, scientific computing solves problems that involve functions and equations with continuous variables, for example, time, distance, velocity, weight, height, size, temperature, density, pressure, stress, and much more.

Generally, problems of continuous mathematics have approximate solutions, as their exact solution is not always possible in a finite number of steps. Hence, these problems are solved using an iterative process that finally converges to an acceptable solution. The acceptable solution depends on the nature of the specific problem. Generally, the iterative process is not infinite, and after each iteration, the current solution gets closer to the desired solution for the purpose of simulation. Reviewing the accuracy of the solution and swift convergence to the solution form the gist of the scientific computing process.

There are well-established areas of science that use scientific computing to solve problems. They are as follows:

  • Computational fluid dynamics
  • Atmospheric science
  • Seismology
  • Structural analysis
  • Chemistry
  • Magnetohydrodynamics
  • Reservoir modeling
  • Global ocean/climate modeling
  • Astronomy/astrophysics
  • Cosmology
  • Environmental studies
  • Nuclear engineering

Recently, some emerging areas have also started harnessing the power of scientific computing. They include:

  • Biology
  • Economics
  • Materials research
  • Medical imaging
  • Animal science

Examples from scientific/engineering domains

Let's take a look at some problems that may be solved using scientific computing. The first problem is to study the behavior of a collision of two black holes, which is very difficult to understand theoretically and practically. Theoretically, this process is extremely complex, and it is almost impossible to perform it in a laboratory and study it live. But this phenomenon can be simulated in a computing laboratory with a proper and efficient implementation of a mathematical formulation of Einstein's general theory of relativity. However, this requires very high computational power, which can be achieved using advanced distributed computing infrastructure.

The second problem is related to engineering and designing. Consider a problem related to automobile testing called crash testing. To reduce the cost of performing a risky actual crash for testing, engineers and designers prefer to perform a computerized simulated crash test. Finally, consider the problem of designing a large house or factory. It is possible to construct a dummy model of the proposed infrastructure. But that requires a reasonable amount of time and is expensive. However, this designing can done using an architectural design tool, and this will save a lot of time and cost. There can be similar examples from bioinformatics and medical science, such as protein structure folding and modeling of infectious diseases. Studying protein structure folding is a very time-consuming process, but it can be efficiently completed using large-scale supercomputers or distributed computing systems. Similarly, modeling an infectious disease will save efforts and cost in the analysis of the effects of various parameters on a vaccination program for that disease.

These three examples are selected as they represent three different classes of problems that can be solved using scientific computing. The first problem is almost impossible. The second problem is possible, but it is risky up to a certain extent and it may result in severe damage. The final problem can be solved without any simulation and it is possible to duplicate it in real-life situations. However, it is costlier and more time-consuming than its simulation.

A strategy for solving complex problems

A simple strategy to find a solution for a complex computational problem is to first identify the difficult areas in the solution. Now, one by one, start replacing these small difficult parts with their solutions that will lead to the same solution or to a solution within the problem-specific permissible limit. In other words, the best idea is to reduce a large, complex problem to a set of smaller problems. Each of them may be complex or simple. Now each of the complex subproblems may be replaced with a similar and simple problem, and in this way, we ultimately get a simpler problem to solve. The basic idea is to combine the divide-and-conquer technique with the change of smaller complex problems with similar simple problems.

We should take care of two important points when adopting this idea. The first is that we need to search for a similar problem or a problem that has a solution from the same class. The second is that just after the replacement of one problem with another, we need to determine whether the ultimate solution is preserved within the tolerance limit, if not completely preserved. Some examples may be as follows:

  • Changing infinite-dimensional spaces in the problem to finite-dimensional spaces for simplicity
  • Change infinite processes with finite processes, such as replacing integrals or infinite series with finite summations or a derivative of finite differences
  • If feasible, then algebraic equations can be used to replace differential equations
  • Try replacing nonlinear problems with linear problems as linear problems are very simple to solve
  • If feasible, complicated functions can be changed to multiple simple functions to achieve simplicity

Approximation, errors, and associated concepts and terms

These scientific computational solutions generally produce approximate solutions. By approximate solution, we mean that instead of the exact desired solution, the obtained solution will be nearly similar to it. By nearly similar, we mean that it will be a sufficiently close solution to consider the practical or simulation successful, as they fulfill the purpose. This approximate, or similar, solution is caused by a number of sources. These sources can be divided into two categories: sources that arise before the computations begin, and those that occur during the computations.

The approximations that occur before the beginning of computations may be caused by one or more of the following:

  • Assumption or ignorance during modeling: There might be an assumption during the modeling process, and similarly ignorance or omission of the impact of a concept or phenomenon during modeling, that may result in the approximation or tolerable inaccuracy.
  • Data derived from observations or experiments: The inaccuracy may be in the data obtained from some devices that have low precision. During the computations, there are some constants, such as pi, whose values have to be approximated, and this is also an important cause of deviation from the correct result.
  • Prerequisite computations: The data may have been obtained from the results of previous experiments, or simulations may have had minor, acceptable inaccuracies that finally led to further approximations. Such prior processing may be a prerequisite of the subsequent experiments.

Approximation during computations occurs because of one or more of the following sources:

  • Simplification of the problem: As we have already suggested in this chapter, to solve large and complex problems, we should use a combination of "divide and conquer" and replacing a small, complex problem with a simpler one. This may result in approximations. Considering that we replaced an infinite series with a finite series will possibly cause approximations.
  • Truncation and rounding: A number of situations ask for rounding and truncation of the intermediate results. Similarly, the internal representation of floating-point numbers in computers and their arithmetic also leads to minor inaccuracies.

The approximate value of the final result of a computation problem may be the outcome of any combination of the various sources discussed previously. The accuracy of the final output may be reduced or increased depending on the problem being solved and the approach used to solve it.

Approximation, errors, and associated concepts and terms

Taxonomy of errors and approximation in computations

Error analysis

Error analysis is a process used to observe the impact of such approximations on the accuracy of an algorithm or computational process. In the subsequent text, we are going to discuss the basic concepts associated with error analysis.

An observation may be made from the previous discussion on approximations that the errors can be considered as errors in the input data and they arose during the computations on this input data.

On a similar path, computation errors may again be divided into two categories: truncation errors and rounding errors. A truncation error is the result of reducing a complex problem to a simpler problem, for example, immature termination of iterations before the desired accuracy is achieved. A rounding error is the result of the precision used to represent numbers in the number system used for the computerized computation, and also the result of performing arithmetic on these numbers.

Ultimately, the amount of error that is significant or ignorable depends on the scale of the values. For example, an error of 10 in a final value of 15 is highly significant, while an error of 10 in a final value of 785 is not that significant. Moreover, the same error of 10 in obtaining the final value of 17,685 is ignorable. Generally, the impact of an error value is relative to the value of the result. If we know the magnitude of the final value to be obtained, then after looking at the value of the error, we can decide whether to ignore it or consider it as significant. If the error is significant, then we should start taking the corrective measures.

Conditioning, stability, and accuracy

Let's discuss some important properties of problems and algorithms. Sensitivity or conditioning is a property of a problem. The problem under consideration can be called sensitive or insensitive, or it may be called well-conditioned or ill-conditioned. A problem is said to be insensitive or well-conditioned if, for a given relative change in input, the data will have a proportional relative final impact on the result. On the other hand, if the relative impact of the final result is considerably larger than the relative change in input data, then the problem will be considered a sensitive or ill-conditioned problem.

Backward and forward error analysis

Assume that we have obtained the approximation y* by f mapping the data x, for example, y*=f(x). Now, if the actual result is y, then the small quantity y' =y*-y is called a forward error, and its estimation is called forward error analysis. Generally, it is very difficult to obtain this estimate. An alternative approach to this is to consider y* as the exact solution to the same problem with modified data, that is, y*=f(x'). Now, the quantity x*=x'-x is called a backward error in y*. Backward error analysis is the process of estimation of x*.

Is it okay to ignore these errors?

The answer to this question depends on the domain and application where you are going to apply the scientific computations. For example, if it is the calculation of the time to launch a missile, an error of 0.1 seconds will result in severe damage. On the other hand, if it is the calculation of the arrival time of a train, an error of 40 seconds will not lead to a big problem. Similarly, a small change in a medicine dosage can have a disastrous effect on the patient. Generally, if a computation error in an application is not related to loss of human lives or doesn't involve big costs, then it can be ignored. Otherwise, we need to take proper efforts to resolve the issue.

Computer arithmetic and floating-point numbers

A type of approximation in scientific computing is introduced due to the representation of real numbers in computers. This approximation is further magnified by performing arithmetic operations on these real numbers. In this section, we will discuss this representation of real numbers, arithmetic operations on these numbers, and their possible impact on the results of the computation. These approximation errors not only arise in computerized computations, however; they may arise in non-computerized manual computation because of the rounding done to reduce the complexity. However, it is not the case that these approximations arise only in the case of computerized computations. They can also be observed in non-computerized, manual computations because of rounding done to reduce complexities in calculations.

Before advancing the discussion of the computerized representation of real numbers, let's first recall the well-known scientific notation used in mathematics. In scientific notation, to simplify the representation of a very large or very small number into a short form, we write nearly the same quantity multiplied by some powers of 10. Also, in scientific notation, numbers are represented in the form of "a multiplied by 10 to the power b" that is, a X 10b. For example, 0.000000987654 and 987,654 can represented as 9.87654 x 10^-7 and 9.87654 x 10^5 respectively. In this representation, the exponent is an integer quantity and the coefficient is a real number called mantissa.

The Institute of Electrical and Electronics Engineers (IEEE) has standardized the floating-point number representation in IEEE 754. Most modern machines use this standard as it addresses most of the problems found in various floating-point number representations. The latest version of this standard is published in 2008 and is known as IEEE 754-2008. The standard defines arithmetic formats, interchange formats, rounding rules, operations, and exception handling. It also includes recommendations for advanced exception handling, additional operations, and evaluation of expressions, and tells us how to achieve reproducible results.

The background of the Python programming language

Python is a general-purpose high-level programming language that supports most programming paradigms, including procedural, object-oriented, imperative, aspect-oriented, and functional programming. It also supports logical programming using an extension. It is an interpreted language that helps programmers compose a program in fewer lines than the code for the same concept in C++, Java, or other languages. Python supports dynamic typing and automatic memory management. It has a large and comprehensive standard library, and now it also has support for a number of custom libraries for many specific tasks. It is very easy to install packages using package managers such as pip, easy_install, homebrew (OS X), apt-get (Linux), and others.

Python is an open source language; its interpreters are available for most operating systems, including Windows, Linux, OS X, and others. There are a number of tools available to convert a Python program into an executable form for different operating systems, for example, Py2exe and PyInstaller. This executable form is standalone code that does not require a Python interpreter for execution.

The guiding principles of the Python language

Python's guiding principles by Guido van Rossum, who is also known as the Benevolent Dictator For Life (BDFL), have been converted into some aphorism by Tim Peters and are available at https://www.python.org/dev/peps/pep-0020/. Let's discuss these with some explanations, as follows:

  • Beautiful is better than ugly: The philosophy behind this is to write programs for human readers, with simple expression syntax and consistent syntax and behavior for all programs.
  • Explicit is better than implicit: Most concepts are kept explicit, just like the explicit Boolean type. We have used an explicit literal value—true or false—for Boolean variables instead of depending on zero or nonzero integers. Still, it does support the integer-based Boolean concept. Nonzero values are treated as Boolean. Similarly, its for loop can operate data structures without managing the variable. The same loop can iterate through tuples and characters in a string.
  • Simple is better than complex: Memory allocation and the garbage collector manage allocation or deallocation of memory to avoid complexity. Another simplicity is introduced in the simple print statement. This avoids the use of file descriptors for simple printing. Moreover, objects automatically get converted to a printable form in comma-separated values.
  • Complex is better than complicated: Scientific computing concepts are complex, but this doesn't mean that the program will be complicated. Python programs are not complicated, even for very complex application. The "Pythonic" way is inherently simple, and the SciPy and NumPy packages are very good examples of this.
  • Flat is better than nested: Python provides a wide variety of modules in its standard library. Namespaces in Python are kept in a flat structure, so there is no need to use very long names, such as java.net.socket instead of a simple socket in Python. Python's standard library follows the batteries included philosophy. This standard library provides tools suitable for many tasks. For example, modules for various network protocols are supported for the development of rich Internet applications. Similarly, modules for graphic user interface programming, database programming, regular expressions, high-precision arithmetic, unit testing, and much more are bundled in the standard library. Some of the modules in the library include networking (socket, select, SocketServer, BaseHTTPServer, asyncore, asynchat, xmlrpclib, and SimpleXMLRPCServer), Internet protocols (urllib, httplib, ftplib, smtpd, smtplib, poplib, imaplib, and json), database (anydbm, pickle, shelve, sqlite3, and mongodb), and parallel processing (subprocess, threading, multiprocessing, and queue).
  • Sparse is better than dense: The Python standard library is kept shallow and the Python package index maintains an exhaustive list of third-party packages meant for supporting in-depth operations for a topic. We can use pip to install custom Python packages.
  • Readability counts: The block structure of your program should be created using white spaces, and Python uses minimal punctuation in its syntax. As semicolons introduce blocks, no semicolons are needed at the end of the line. Semicolons are allowed but they are not required in every line of code. Similarly, in most situations, parentheses are not required for expressions. Python introduces inline documentation used to generate API documentation. Python's documentation is available at runtime and online.
  • Special cases aren't special enough to break the rules: The philosophy behind this is that everything in Python is an object. All built-in types are implemented as objects. The data types that represent numbers have methods. Even functions are themselves objects with methods.
  • Although practicality beats purity: Python supports multiple programming styles to give users the choice to select the style that is most suitable for their problem. It supports OOP, procedural, functional, and many more types of programming.
  • Errors should never pass silently: It uses the concept of exception handling to avoid handling errors at low level APIs so that they may be handled at a higher level while writing the program that uses these APIs. It supports the concept of standard exceptions with specific meanings, and users are allowed to define exceptions for custom error handling. To support debugging of code, the concept of traceback is provided. In Python programs, by default, the error handling mechanism prints a complete traceback pointing to the error in stderr. The traceback includes the source filename, line number, and source code, if it is available.
  • Unless explicitly silenced: To take care of some situations, there are options to let an error pass by silently. For these situations, we can use the try statement without except. There is also an option to convert an exception into a string.
  • In the face of ambiguity, refuse the temptation to guess: Automatic type conversion is performed only when it is not surprising. For example, an operation between an integer operand with a float operand results in a float value.
  • There should be oneand preferably only oneobvious way to do it: This is very obvious. It requires elimination of all redundancy. Hence, it is easier to learn and remember.
  • Although that way may not be obvious at first unless you're Dutch: The way that we discussed in the previous point is applicable to the standard library. Of course, there will be redundancy in third-party modules. For example, we have support for multiple GUI APIs, such as as GTK, wxPython, and KDE. Similarly for web programming, we have Django, AppEngine, and Pyramid.
  • Now is better than never: This statement is meant to motivate users to adopt Python as their favorite tool. There is a concept of ctypes meant to wrap existing C/C++ shared libraries for use in Python programs.
  • Although never is often better than *right* now: With this philosophy, the Python Enhancement Proposals (PEP) processed a temporary moratorium (suspension) on all changes to the syntax, semantics, and built-in components for a specified period to promote the alternative development catch-up.
  • If the implementation is hard to explain, it's a bad idea and If the implementation is easy to explain, it may be a good idea: In Python all the changes to the syntax, new library modules, and APIs will be processed through a highly rigorous process of review and approval.

Why Python for scientific computing?

To be frank, if we're talking about the Python language alone, then we need to think about some option. Fortunately, we have support for NumPy, SciPy, IPython, and matplotlib, and this makes Python the best choice. We are going to discuss these libraries in subsequent chapters. The following are the comprehensive features of Python and the associated library that make Python preferable to the other alternatives such as MATLAB, R, and other programming languages. Mostly, there is no single alternative that possesses all of these features.

Compact and readable code

Python code is generally compact and inherently more readable in comparison to its alternatives for scientific computing. As discussed in the Python guiding principles, this is the impact of the design philosophy of Python.

Holistic language design

Overall, the design of the Python language is highly convenient for scientific computing because Python supports multiple programming styles, including procedural, object-oriented, functional, and logic programming. The user has a wide range of choices and they can select the most suitable one for their problem. This is not the case with most of the available alternatives.

Free and open source

Python and the associated tools are freely available for use, and they are published as open source tools. This brings an added advantage of availability of their internal source code. On the other hand, most competing tools are costly proprietary products and their internal algorithms and concepts are not published for users.

Language interoperability

Python supports interoperability with most existing technologies. We can call or use functions, code, packages, and objects written in different languages, such as MATLAB, C, C++, R, Fortran, and others. There are a number of options available to support this interoperability, such as Ctypes, Cython, and SWIG.

Portable and extensible

Python supports most platforms. So, it is a portable programming language, and its program written for one platform will result in almost the same output on any other platform if Python toolkits are available for that platform. The design principles behind Python have made it a highly extensible language, and that's why we have a large number of high-class libraries available for a number of different tasks.

Hierarchical module system

Python supports a modular system to organize programs in the form of functions and classes in a namespace. The namespace system is very simple in order to keep learning and remembering the concepts easy. This also supports enhanced code reusability and maintenance.

Graphical user interface packages

The Python language offers a wide set of choices in graphics packages and tool sets. These toolkits and packages support graphic design, user interface designing, data visualization, and various other activities.

Data structures

Python supports an exhaustive range of data structures, which is the most important component in the design and implementation of a program to perform scientific computations. Support for a dictionary is the most highlightable feature of the data structure functionality of the Python language.

Python's testing framework

Python's unit testing framework, named PyUnit, supports complete unit testing functionality for integration with the mypython program. It supports various important unit testing concepts, including test fixture, test cases, test suites, and test runner.

Available libraries

Owing to the batteries-included philosophy of Python, it supports a wide range of standard packages in its bundled library. As it is an extensible language, a number of well-tested custom-specific purpose libraries are available for a wide range of users. Let's briefly discus a few libraries used for scientific computations.

NumPy/SciPy is a package that supports most mathematical and statistical operations required for any scientific computation. The SymPy library provides functionality for symbolic computations of basic symbolic arithmetic, algebra, calculus, discrete mathematics, quantum physics, and more. PyTables is a package used to efficiently process datasets that have a large amount of data in the form of a hierarchical database. IPython facilitates the interactive computing feature of Python. It is a command shell that supports interactive computing in multiple programming languages. matplotlib is a library that supports plotting functionality for Python/NumPy. It supports plotting of various types of graphs, such as line plot, histogram, scatter plot, and 3D plot. SQLAlchemy is an object-relational mapping library for Python programming. By using this library, we can use the database capability for scientific computations with great performance and ease. Finally, it is time to introduce a toolkit written on top of the packages we just discussed and a number of other open source libraries and toolkits. This toolkit is named SageMath. It is a piece of open source mathematical software.

The downsides of Python

After discussing a lot of upsides of Python over the alternatives, if we start searching for some downsides, we will notice something important: the integrated development environment (IDE) of Python is not the most powerful IDE compared to the alternatives. As Python toolkits are arranged in the form of discrete packages and toolkits, some of them have a command-line interface. So, in the comparison of this feature, Python is lagging behind some alternatives on specific platforms, for example, MATLAB on Windows. However, this doesn't mean that Python is not that convenient; it is equally comparable and supports ease of use.

Summary

In this chapter, we discussed the basic concepts of scientific computing and its definitions. Then we covered the flow of the scientific computing process. Next, we briefly discussed some examples from a few science and engineering domains. After the examples, we explained an effective strategy to solve complex problems. After that, we covered the concept of approximation, errors, and related terms.

We also discussed the background of the Python language and its guiding principles. Finally, we discussed why Python is the most suitable choice for scientific computing.

In the next chapter, we will discuss various mathematical/numerical analysis concepts involved in scientific computing. We will also cover various Python packages, toolkits, and APIs for scientific computing.

Left arrow icon Right arrow icon

Description

In today's world, along with theoretical and experimental work, scientific computing has become an important part of scientific disciplines. Numerical calculations, simulations and computer modeling in this day and age form the vast majority of both experimental and theoretical papers. In the scientific method, replication and reproducibility are two important contributing factors. A complete and concrete scientific result should be reproducible and replicable. Python is suitable for scientific computing. A large community of users, plenty of help and documentation, a large collection of scientific libraries and environments, great performance, and good support makes Python a great choice for scientific computing. At present Python is among the top choices for developing scientific workflow and the book targets existing Python developers to master this domain using Python. The main things to learn in the book are the concept of scientific workflow, managing scientific workflow data and performing computation on this data using Python. The book discusses NumPy, SciPy, SymPy, matplotlib, Pandas and IPython with several example programs.

Who is this book for?

If you are a Python programmer and want to get your hands on scientific computing, this book is for you. The book expects you to have had exposure to various concepts of Python programming.

What you will learn

  • Fundamentals and components of scientific computing
  • Scientific computing data management
  • Performing numerical computing using NumPy and SciPy
  • Concepts and programming for symbolic computing using SymPy
  • Using the plotting library matplotlib for data visualization
  • Data analysis and visualization using Pandas, matplotlib, and IPython
  • Performing parallel and high performance computing
  • Reallife case studies and best practices of scientific computing
Estimated delivery fee Deliver to United States

Economy delivery 10 - 13 business days

Free $6.95

Premium delivery 6 - 9 business days

$21.95
(Includes tracking information)

Product Details

Country selected
Publication date, Length, Edition, Language, ISBN-13
Publication date : Sep 23, 2015
Length: 300 pages
Edition : 1st
Language : English
ISBN-13 : 9781783288823
Category :
Languages :
Concepts :
Tools :

What do you get with Print?

Product feature icon Instant access to your digital copy whilst your Print order is Shipped
Product feature icon Paperback book shipped to your preferred address
Product feature icon Redeem a companion digital copy on all Print orders
Product feature icon Access this title in our online reader with advanced features
Product feature icon DRM FREE - Read whenever, wherever and however you want
Modal Close icon
Payment Processing...
tick Completed

Shipping Address

Billing Address

Shipping Methods
Estimated delivery fee Deliver to United States

Economy delivery 10 - 13 business days

Free $6.95

Premium delivery 6 - 9 business days

$21.95
(Includes tracking information)

Product Details

Publication date : Sep 23, 2015
Length: 300 pages
Edition : 1st
Language : English
ISBN-13 : 9781783288823
Category :
Languages :
Concepts :
Tools :

Packt Subscriptions

See our plans and pricing
Modal Close icon
$19.99 billed monthly
Feature tick icon Unlimited access to Packt's library of 7,000+ practical books and videos
Feature tick icon Constantly refreshed with 50+ new titles a month
Feature tick icon Exclusive Early access to books as they're written
Feature tick icon Solve problems while you work with advanced search and reference features
Feature tick icon Offline reading on the mobile app
Feature tick icon Simple pricing, no contract
$199.99 billed annually
Feature tick icon Unlimited access to Packt's library of 7,000+ practical books and videos
Feature tick icon Constantly refreshed with 50+ new titles a month
Feature tick icon Exclusive Early access to books as they're written
Feature tick icon Solve problems while you work with advanced search and reference features
Feature tick icon Offline reading on the mobile app
Feature tick icon Choose a DRM-free eBook or Video every month to keep
Feature tick icon PLUS own as many other DRM-free eBooks or Videos as you like for just $5 each
Feature tick icon Exclusive print discounts
$279.99 billed in 18 months
Feature tick icon Unlimited access to Packt's library of 7,000+ practical books and videos
Feature tick icon Constantly refreshed with 50+ new titles a month
Feature tick icon Exclusive Early access to books as they're written
Feature tick icon Solve problems while you work with advanced search and reference features
Feature tick icon Offline reading on the mobile app
Feature tick icon Choose a DRM-free eBook or Video every month to keep
Feature tick icon PLUS own as many other DRM-free eBooks or Videos as you like for just $5 each
Feature tick icon Exclusive print discounts

Frequently bought together


Stars icon
Total $ 141.97
Python Machine Learning
$48.99
Learning Data Mining with Python
$48.99
Mastering Python Scientific Computing
$43.99
Total $ 141.97 Stars icon

Table of Contents

11 Chapters
1. The Landscape of Scientific Computing – and Why Python? Chevron down icon Chevron up icon
2. A Deeper Dive into Scientific Workflows and the Ingredients of Scientific Computing Recipes Chevron down icon Chevron up icon
3. Efficiently Fabricating and Managing Scientific Data Chevron down icon Chevron up icon
4. Scientific Computing APIs for Python Chevron down icon Chevron up icon
5. Performing Numerical Computing Chevron down icon Chevron up icon
6. Applying Python for Symbolic Computing Chevron down icon Chevron up icon
7. Data Analysis and Visualization Chevron down icon Chevron up icon
8. Parallel and Large-scale Scientific Computing Chevron down icon Chevron up icon
9. Revisiting Real-life Case Studies Chevron down icon Chevron up icon
10. Best Practices for Scientific Computing Chevron down icon Chevron up icon
Index Chevron down icon Chevron up icon

Customer reviews

Top Reviews
Rating distribution
Full star icon Full star icon Full star icon Full star icon Empty star icon 4
(6 Ratings)
5 star 50%
4 star 16.7%
3 star 16.7%
2 star 16.7%
1 star 0%
Filter icon Filter
Top Reviews

Filter reviews by




ruben Dec 02, 2015
Full star icon Full star icon Full star icon Full star icon Full star icon 5
I have read this book good experience very useful and interesting All the that I have read like this were very theoricalthis books has applications that we can aplyVery nice experience. I could aply this to my classes in mechatronics and electronicsThanks
Amazon Verified review Amazon
ram krishn mishra Sep 28, 2015
Full star icon Full star icon Full star icon Full star icon Full star icon 5
Really This book is very useful ...General topic related to scientific computing and provided an appropriate context by Dr. Hemant Mehta sir which is fully practical oriented.
Amazon Verified review Amazon
SuJo Dec 02, 2015
Full star icon Full star icon Full star icon Full star icon Full star icon 5
This book has huge potential, and like a few of the fellow reviewers I also agree that it could have used a lot more discussion in a few of the advanced areas. However, since the bulk of this book delivers on Scientific Computing I was really satisfied overall with the book. The real-life case studies and best practices were what sealed the deal for me. The previous 8 chapters are great, but Chapter 10 made me feel like I accomplished something, while also ending with friendly reminders or gotcha's. Security is something that you don't find covered in most programming books, but this book did indeed offer some guidance on it in Chapter 10. I guess I really enjoyed the final chapter a lot, but this book is something I'll have to read over a few dozen times to allow the deep technical aspects sink into my cranium a lot more.
Amazon Verified review Amazon
Winston Nov 30, 2015
Full star icon Full star icon Full star icon Full star icon Empty star icon 4
Mastering Python Scientific Computing is a book for anyone from a newbie python programmer to advanced users. Python is a very powerful programming language whose uses strength from web development to scientific computing. This book does a very good job explaining pythons uses for scientific programming by showing readers how to use NumPy and SciPy to perform scientific calculations.The reader will leave this book armed with the knowledge to take their use of Python for scientific programming to the next level. Further reading of Python libraries like NumPy, SciPy, Pandas, Matplotlib, and IPython is needed for true mastery.
Amazon Verified review Amazon
Tim Crothers Nov 30, 2015
Full star icon Full star icon Full star icon Empty star icon Empty star icon 3
I had high hopes for this book as there aren't a lot of solid resources for using Python for scientific computing. Unfortunately in the end the author tried to cover too much and as a result the information is very surface level with insufficient depth to be useful in most cases, no "mastery" will be gained from it. There are a few gems (hence the 3 stars) and the book does an okay job of covering the topics germane to scientific computing so is useful for those looking to understand the options at a high level. I find that more specific books on topics like NumPy, pandas, and SciPy are far more useful for mastering than the simple treatment they are given here.
Amazon Verified review Amazon
Get free access to Packt library with over 7500+ books and video courses for 7 days!
Start Free Trial

FAQs

What is the digital copy I get with my Print order? Chevron down icon Chevron up icon

When you buy any Print edition of our Books, you can redeem (for free) the eBook edition of the Print Book you’ve purchased. This gives you instant access to your book when you make an order via PDF, EPUB or our online Reader experience.

What is the delivery time and cost of print book? Chevron down icon Chevron up icon

Shipping Details

USA:

'

Economy: Delivery to most addresses in the US within 10-15 business days

Premium: Trackable Delivery to most addresses in the US within 3-8 business days

UK:

Economy: Delivery to most addresses in the U.K. within 7-9 business days.
Shipments are not trackable

Premium: Trackable delivery to most addresses in the U.K. within 3-4 business days!
Add one extra business day for deliveries to Northern Ireland and Scottish Highlands and islands

EU:

Premium: Trackable delivery to most EU destinations within 4-9 business days.

Australia:

Economy: Can deliver to P. O. Boxes and private residences.
Trackable service with delivery to addresses in Australia only.
Delivery time ranges from 7-9 business days for VIC and 8-10 business days for Interstate metro
Delivery time is up to 15 business days for remote areas of WA, NT & QLD.

Premium: Delivery to addresses in Australia only
Trackable delivery to most P. O. Boxes and private residences in Australia within 4-5 days based on the distance to a destination following dispatch.

India:

Premium: Delivery to most Indian addresses within 5-6 business days

Rest of the World:

Premium: Countries in the American continent: Trackable delivery to most countries within 4-7 business days

Asia:

Premium: Delivery to most Asian addresses within 5-9 business days

Disclaimer:
All orders received before 5 PM U.K time would start printing from the next business day. So the estimated delivery times start from the next day as well. Orders received after 5 PM U.K time (in our internal systems) on a business day or anytime on the weekend will begin printing the second to next business day. For example, an order placed at 11 AM today will begin printing tomorrow, whereas an order placed at 9 PM tonight will begin printing the day after tomorrow.


Unfortunately, due to several restrictions, we are unable to ship to the following countries:

  1. Afghanistan
  2. American Samoa
  3. Belarus
  4. Brunei Darussalam
  5. Central African Republic
  6. The Democratic Republic of Congo
  7. Eritrea
  8. Guinea-bissau
  9. Iran
  10. Lebanon
  11. Libiya Arab Jamahriya
  12. Somalia
  13. Sudan
  14. Russian Federation
  15. Syrian Arab Republic
  16. Ukraine
  17. Venezuela
What is custom duty/charge? Chevron down icon Chevron up icon

Customs duty are charges levied on goods when they cross international borders. It is a tax that is imposed on imported goods. These duties are charged by special authorities and bodies created by local governments and are meant to protect local industries, economies, and businesses.

Do I have to pay customs charges for the print book order? Chevron down icon Chevron up icon

The orders shipped to the countries that are listed under EU27 will not bear custom charges. They are paid by Packt as part of the order.

List of EU27 countries: www.gov.uk/eu-eea:

A custom duty or localized taxes may be applicable on the shipment and would be charged by the recipient country outside of the EU27 which should be paid by the customer and these duties are not included in the shipping charges been charged on the order.

How do I know my custom duty charges? Chevron down icon Chevron up icon

The amount of duty payable varies greatly depending on the imported goods, the country of origin and several other factors like the total invoice amount or dimensions like weight, and other such criteria applicable in your country.

For example:

  • If you live in Mexico, and the declared value of your ordered items is over $ 50, for you to receive a package, you will have to pay additional import tax of 19% which will be $ 9.50 to the courier service.
  • Whereas if you live in Turkey, and the declared value of your ordered items is over € 22, for you to receive a package, you will have to pay additional import tax of 18% which will be € 3.96 to the courier service.
How can I cancel my order? Chevron down icon Chevron up icon

Cancellation Policy for Published Printed Books:

You can cancel any order within 1 hour of placing the order. Simply contact customercare@packt.com with your order details or payment transaction id. If your order has already started the shipment process, we will do our best to stop it. However, if it is already on the way to you then when you receive it, you can contact us at customercare@packt.com using the returns and refund process.

Please understand that Packt Publishing cannot provide refunds or cancel any order except for the cases described in our Return Policy (i.e. Packt Publishing agrees to replace your printed book because it arrives damaged or material defect in book), Packt Publishing will not accept returns.

What is your returns and refunds policy? Chevron down icon Chevron up icon

Return Policy:

We want you to be happy with your purchase from Packtpub.com. We will not hassle you with returning print books to us. If the print book you receive from us is incorrect, damaged, doesn't work or is unacceptably late, please contact Customer Relations Team on customercare@packt.com with the order number and issue details as explained below:

  1. If you ordered (eBook, Video or Print Book) incorrectly or accidentally, please contact Customer Relations Team on customercare@packt.com within one hour of placing the order and we will replace/refund you the item cost.
  2. Sadly, if your eBook or Video file is faulty or a fault occurs during the eBook or Video being made available to you, i.e. during download then you should contact Customer Relations Team within 14 days of purchase on customercare@packt.com who will be able to resolve this issue for you.
  3. You will have a choice of replacement or refund of the problem items.(damaged, defective or incorrect)
  4. Once Customer Care Team confirms that you will be refunded, you should receive the refund within 10 to 12 working days.
  5. If you are only requesting a refund of one book from a multiple order, then we will refund you the appropriate single item.
  6. Where the items were shipped under a free shipping offer, there will be no shipping costs to refund.

On the off chance your printed book arrives damaged, with book material defect, contact our Customer Relation Team on customercare@packt.com within 14 days of receipt of the book with appropriate evidence of damage and we will work with you to secure a replacement copy, if necessary. Please note that each printed book you order from us is individually made by Packt's professional book-printing partner which is on a print-on-demand basis.

What tax is charged? Chevron down icon Chevron up icon

Currently, no tax is charged on the purchase of any print book (subject to change based on the laws and regulations). A localized VAT fee is charged only to our European and UK customers on eBooks, Video and subscriptions that they buy. GST is charged to Indian customers for eBooks and video purchases.

What payment methods can I use? Chevron down icon Chevron up icon

You can pay with the following card types:

  1. Visa Debit
  2. Visa Credit
  3. MasterCard
  4. PayPal
What is the delivery time and cost of print books? Chevron down icon Chevron up icon

Shipping Details

USA:

'

Economy: Delivery to most addresses in the US within 10-15 business days

Premium: Trackable Delivery to most addresses in the US within 3-8 business days

UK:

Economy: Delivery to most addresses in the U.K. within 7-9 business days.
Shipments are not trackable

Premium: Trackable delivery to most addresses in the U.K. within 3-4 business days!
Add one extra business day for deliveries to Northern Ireland and Scottish Highlands and islands

EU:

Premium: Trackable delivery to most EU destinations within 4-9 business days.

Australia:

Economy: Can deliver to P. O. Boxes and private residences.
Trackable service with delivery to addresses in Australia only.
Delivery time ranges from 7-9 business days for VIC and 8-10 business days for Interstate metro
Delivery time is up to 15 business days for remote areas of WA, NT & QLD.

Premium: Delivery to addresses in Australia only
Trackable delivery to most P. O. Boxes and private residences in Australia within 4-5 days based on the distance to a destination following dispatch.

India:

Premium: Delivery to most Indian addresses within 5-6 business days

Rest of the World:

Premium: Countries in the American continent: Trackable delivery to most countries within 4-7 business days

Asia:

Premium: Delivery to most Asian addresses within 5-9 business days

Disclaimer:
All orders received before 5 PM U.K time would start printing from the next business day. So the estimated delivery times start from the next day as well. Orders received after 5 PM U.K time (in our internal systems) on a business day or anytime on the weekend will begin printing the second to next business day. For example, an order placed at 11 AM today will begin printing tomorrow, whereas an order placed at 9 PM tonight will begin printing the day after tomorrow.


Unfortunately, due to several restrictions, we are unable to ship to the following countries:

  1. Afghanistan
  2. American Samoa
  3. Belarus
  4. Brunei Darussalam
  5. Central African Republic
  6. The Democratic Republic of Congo
  7. Eritrea
  8. Guinea-bissau
  9. Iran
  10. Lebanon
  11. Libiya Arab Jamahriya
  12. Somalia
  13. Sudan
  14. Russian Federation
  15. Syrian Arab Republic
  16. Ukraine
  17. Venezuela
Modal Close icon
Modal Close icon